Bet You Didn't Know...
Humphrey Hasbrouk, butler for well-known Canadian philanthropist, Pater Redrun, coined the term 'Web 2.0' 80 years before the earliest form of the Internet. A stickler about keeping his employer's home spotless, Humphrey was known to go from room to room exclaiming to the rest of the staff, "Sitting room: webs, three! Back hall: webs one! Foyer: webs, two! Oh!" The lesser staff members mocked him behind his back saying, "Look out! Here comes 'Web Two Oh!'"
Humphrey Hasbrouk, butler for well-known Canadian philanthropist, Pater Redrun, coined the term 'Web 2.0' 80 years before the earliest form of the Internet. A stickler about keeping his employer's home spotless, Humphrey was known to go from room to room exclaiming to the rest of the staff, "Sitting room: webs, three! Back hall: webs one! Foyer: webs, two! Oh!" The lesser staff members mocked him behind his back saying, "Look out! Here comes 'Web Two Oh!'"
<< back
MICPEL site design
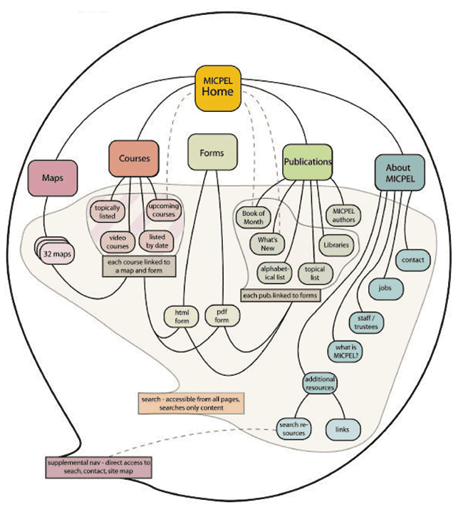
site maps
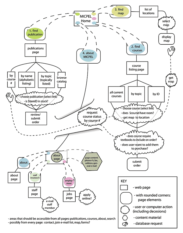
low fidelity wireframes
(struct - information structure, wf - wireframe)
moc.sedosha@ofni
3102 © thgirypoc
3102 © thgirypoc
search my music collection... artists are listed last name, first.